四川自考网是服务广大四川自考生的免费信息网站,本站非四川自考办官网,官方信息以四川省教育考试院(www.sceea.cn)发布为准!
用手机访问四川自考网
首页
报名时间
自考政策
考试动态
成绩查询
自考专业
转考
-
免考
-
论文
-
毕业
-
学位
自考百科
主考院校
联系自考办
便捷入口
2023年四川自考报名时间
|
四川自考网上报名入口
|
四川省高等教育自学考试管理信息系统
|
成绩查询
|
准考证打印
|
专业科目一览表
|
自考主考院校
首页
>
学习备考
>
历年真题
> 正文
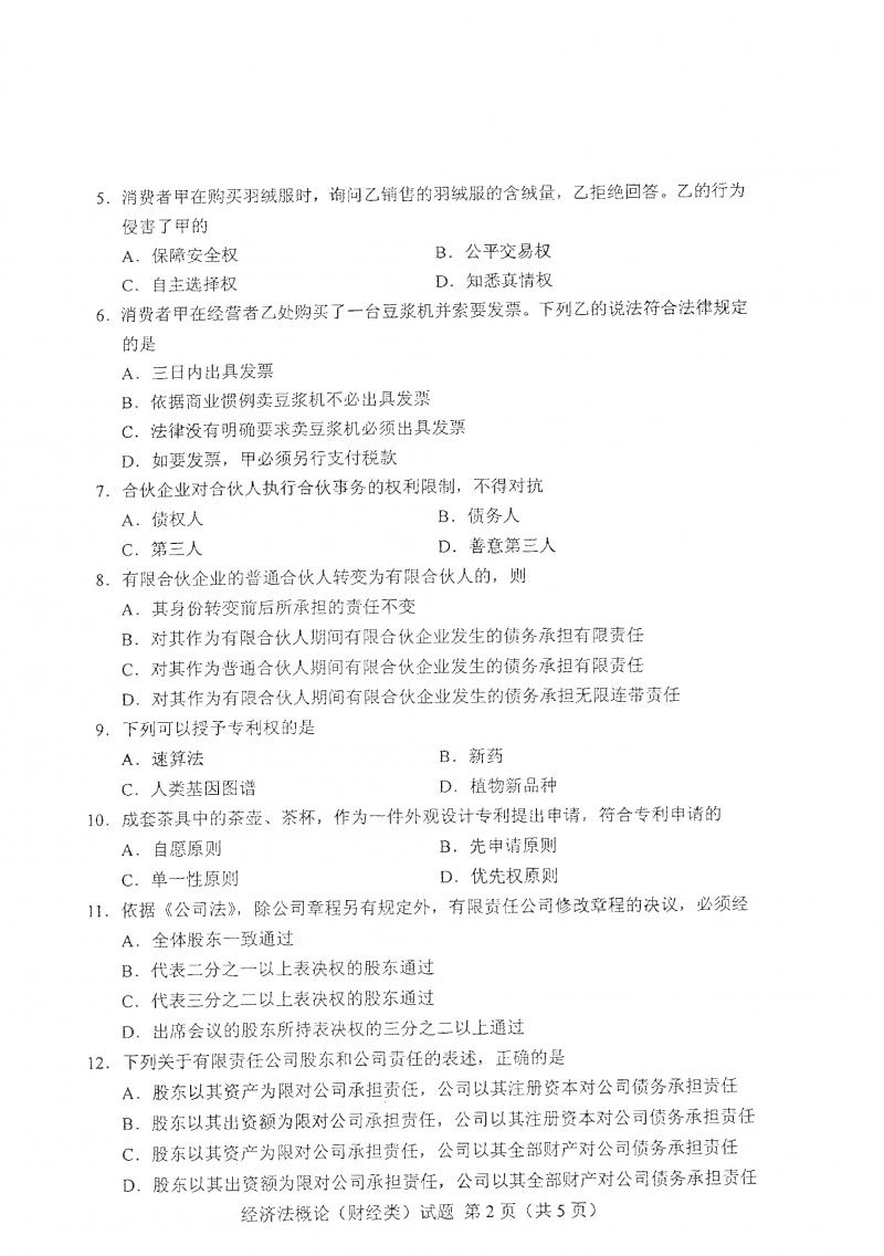
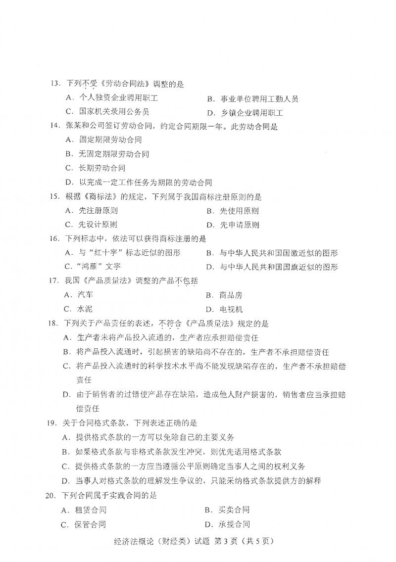
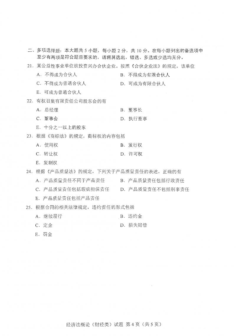
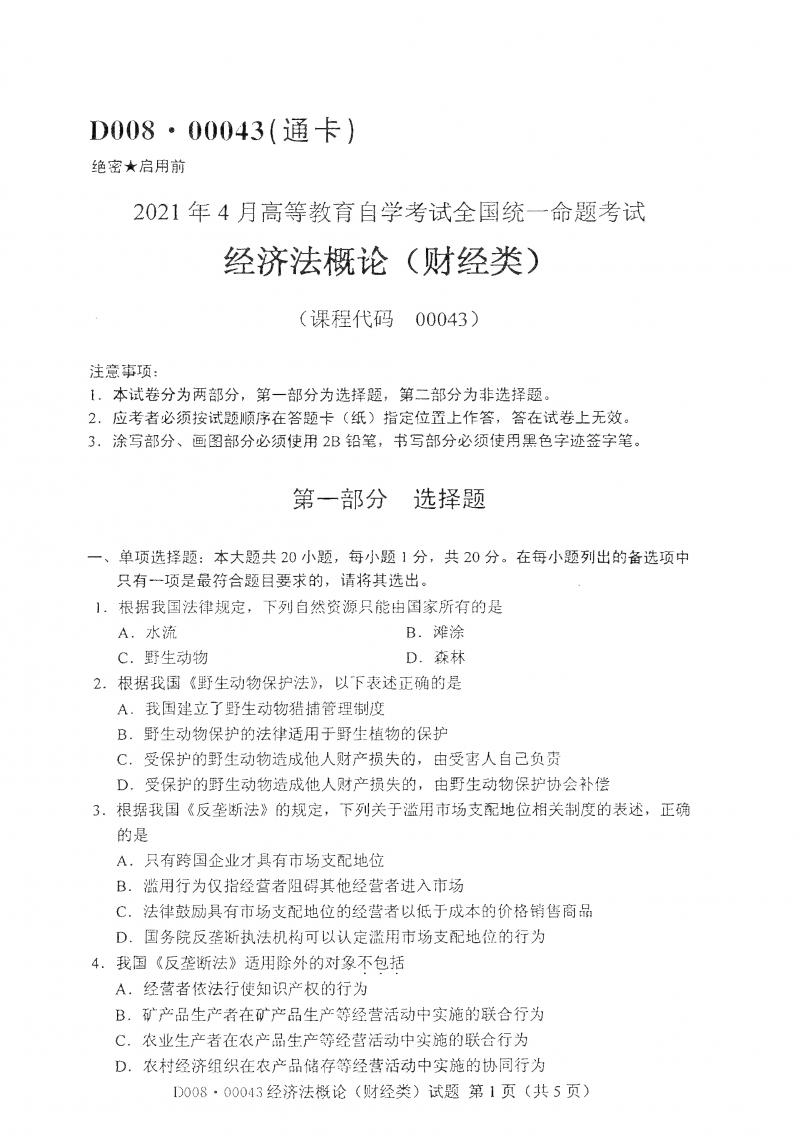
2021年4月自考经济法概论(财经类)真题及答案
2021-07-14
来源:四川自考网
内容声明
本页内容由四川自考网(www.sc-zk.cn)整理发布,由于考试政策不断变化,页面信息仅供考生参考,请以高校或教育部门发布的信息为准!
相关内容
2021年4月自考普通逻辑真题及答案
2021年4月自考高等数学(工本)真题及答案
2021年4月自考高等数学(一)真题及答案
2021年4月自考政治经济学真题及答案
2021年4月自考心理学真题及答案
2021年4月自考社会学概论真题及答案
2021年4月自考美学真题及答案
2021年4月自考基础会计学真题及答案
2021年4月自考经济法概论(财经类)真题及答案
2021年4月自考管理学原理真题及答案
四川自考指南
四川自考学前教育专科专业考试科目有哪些
2023年四川自考本科有哪些学校
电子科技大学自考本科专业有哪些
四川大学自考本科专业一览表
2023四川自考本科有哪些学校
四川自考本科有哪些学校
四川自考学士学位证书样本
四川自考毕业证书样本
四川自考简介
四川省各地自考办联系方式
四川自考时间表
正式考试时间:4月12日、13日
四川省2025年上半年自学考试注册
四川省2024年上半年自学考试报名
四川省2023年4月自考报名时间
热门专业
1
秘书学(本科)
453
2
会计电算化(专科)
317
3
教育管理(本科)
287
4
汉语言文学(本科)
283
5
学前教育(专科)
283
6
劳动和社会保障(专科)
279
7
信息管理与信息系(本科)
270
8
营养食品与健康(本科)
269
9
人力资源管理(专科)
265
10
律师(本科)
261
×
四川自考怎么报名
初高中能报名吗
好考的专业有哪些
自考学校有哪些
自考学费要多少
没有基础能考吗
没时间可以考吗
免费在线咨询 >
返回顶部